市中心医发〔2016〕38号
各科室:
现将《西安市中心医院院务公开实施方案》印发给你们,请认真组织学习,遵照执行。
附件:
1.西安市中心医院院务公开责任分解表
2.西安市中心医院院务公开信息登记表
西安市中心医院
2016年5月9日
西安市中心医院院务公开实施方案
为全面贯彻落实卫生部《关于全面推行医院院务公开的指导意见》的要求,为把医院民主决策、民主管理落到实处,更好地维护职工的民主、政治权力,促进医院依法执业、诚信行医,构建和谐医患关系,满足群众就医需求,规范医院办事程序,提高医院工作透明度,充分发挥医院院务信息公开对医院员工和社会公众的服务作用,结合医院实际,特制订本实施方案。
一、推行院务公开指导思想和基本原则
(一)推行院务公开的指导思想。
以邓小平理论、“三个代表”重要思想和党的卫生工作方针、政策为指导,落实科学发展观,本着以人为本的服务理念,把“以病人为中心”宗旨落到实处,围绕群众关注的热点问题,以真实、公正、廉洁、敬业为基本要求,把群众最关心、最敏感的院务向社会公开,自觉接受社会对医疗服务的监督,进一步密切医患关系,使医院的各项工作更加贴近百姓、贴近社会,促进医院快速发展。
(二)推行院务公开的基本原则。
1.依法公开。院务公开依照国家法律、法规和卫生行政部门的有关政策与规定进行。
2.真实公开。院务公开的内容真实可信、实事求是、办事结果公平公正。
3.注重实效。院务公开从医院的实际情况出发,突出重点,讲求实效,不走过场,不搞形式主义,实实在在地开展各项工作。
4.有利监督。院务公开要面向患者、群众、社会,尊重患者的合法权益,方便患者就医,让社会、患者、职工对医院的工作全面监督。
5.适时调整。医院将根据上级规定和医院工作的实际,不定期的对院务公开内容和形式进行适度调整,以确保公开信息真实有效和完整。
二、组织领导及工作职责
(一)成立院务公开领导小组。
组 长:虎 威
副组长:唐 毅 张玲霞 马瑞萍 黄兴隆 田 晔 杨军乐
成 员:刘永忠 冯伟宁 李建英 蒋美霞 董劲 张巧玲 薛瑞 李颖 孙涛
胡凯 秦永久 张小刚 陶西萍 韩立新 王瑞 吴卫国 崔文学 张立新
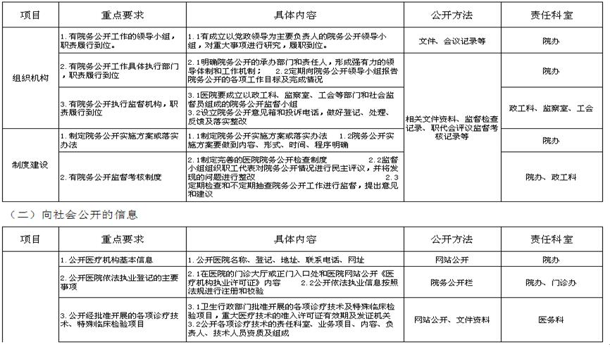
领导小组下设办公室,办公室设在院办,由刘永忠兼任办公室主任。医院院务公开领导小组应切实加强对医院院务公开的指导和规范,及时对医院院务公开提出明确的要求。院务公开领导小组负责组织指导和协调院务公开的各项工作,研究解决院务公开工作中的重要问题。将院务公开列为对科室考核评优的重要
内容,并作为科室管理及日常党风廉政建设监督检查的重要项目。医院各科室依照《西安市中心医院院务公开责任分解表》主动公开本部门应当公开的医院信息,积极协助医院院务公开工作办公室开展相应工作。
(二)成立院务公开监督小组。
组 长:王武占
副组长:李宝英
成 员:周建群 田 敏 胡征雯 社会监督员
院务公开监督小组要开展多种形式不定期的医院院务公开工作的抽查,考核科室的院务公开工作。对院务公开工作取得成绩的科室及时予以表彰和奖励;对院务公开工作中出现的工作不到位、公开内容不真实、程序不规范、公开更新不及时,应责成有关科室限期整改,院务公开领导小组应将整改结果备案。
三、院务公开的主要内容
医院院务,除涉及国家秘密、公共安全、依法受到保护的商业秘密和个人隐私以外,原则上应予公开,并要按照规定的制度和程序,采用方便、快捷的方式及时公开。
(一)向社会公开的内容。
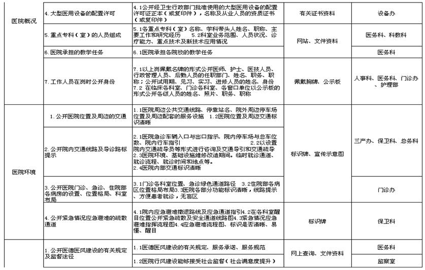
1.医院执业资质信息
(1)医院依法执业登记的主要事项,包括:名称、地点、主要负责人、所有制形式、诊疗科目、床位、职能科室设置,重大医疗技术准入及大型医用设备的配置许可证。
(2)医院的医生、护士及其他主要卫生技术人员执业注册及资质信息,或提供相关卫生技术人员的查询服务。
2.医疗服务信息
(1)门诊、急诊、住院的就诊程序,门诊值班、当班医生、护士及其他医技人员的安排,住院各病区医生、护士的情况。
(2)医院门诊部、住院部各病房的设置、位置及抵达路径,紧急情况的疏散通道。
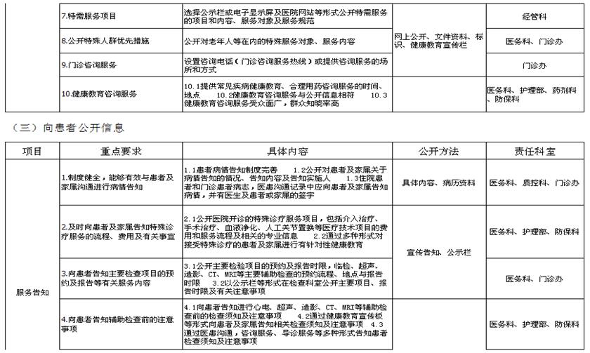
(3)军人、老年人、残障人员、急危重患者优先就诊措施及流程。
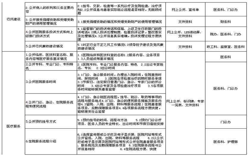
3.医疗价格信息
(1)全部医疗服务价格,药品销售价格和特殊医用耗材价格,或提供医疗服务项目价格的查询服务。
(2)为门诊患者提供市财政局印制的《西安市市级医院门诊费统一收据》。
(3)继续实行“住院病人一日清单”制度。一日清单应反映住院患者当日发生的所有费用,包括药品、医用耗材和医疗服务的名称、数量、单价、金额,提供费用查询服务,出院时提供总费用清单。
4.医疗管理信息
(1)院长、副院长、职能科室名称和职责权限。
(2)医院内受理医疗服务、医疗收费投诉的电话或信箱,及受理投诉的职能科室和处理程序。
(3)按照《医疗机构病历管理规定》,告知患者病历可复印的内容,复印或查询的程序和电话。
5.行业作风建设情况
(1)加强医德医风建设有关规定。
(2)医务人员执业行为规范。
(二)向内部职工公开的内容。
1.医院的发展规划、改革方案、财务预决算、年度工作计划与总结。
2.重要干部任免、重大项目安排、科研经费及大额度资金使用。
3.医院经营活动情况:
(1)医院基本建设项目:新建、改建、维修项目。
(2)医院医疗设备仪器采购,大型医疗设备的保修、维修。
(3)医疗药品、耗材采购。
(4)财务预决算的执行情况。
(5)医院奖金、劳务、补贴分配。
(6)公开招标、邀请招标、竞争性谈判、询价采购。
4.医院运营管理情况
(1)医疗工作状况,包括年住院数、门急诊病人总数,病床周转率、使用率,平均住院天数。
(2)医院运营状况分析。
(3)社会化服务项目招标情况。
(4)重大医疗纠纷、医疗事故处理情况。
(5)各科室及重点药品监控使用情况。
(6)科研教学经费使用情况。
(7)医疗质量评价分析情况。
(8)其他法律、法规、规章及卫生行政部门的有关文件规定应公开的内容。
5.人事管理情况
(1)人员编制情况。
(2)中层人事任免情况。
(3)职工岗位评聘、解聘、辞聘情况。
(4)职工继续教育培训、职称评定情况。
(5)年终考核、奖励情况。
6.职工权益事项
工资、福利、保险、劳动保护等涉及切身利益的情况。
7.依照法律法规和政策必须公开或单位职工普遍关心的事项。
四、院务公开的形式
医院按公开项目的性质、范围、特点,制定院务公开目录,采取以下公开的形式:
(一)对外公开选择。
1.在挂号室、收费处、各功能检查科室、门诊诊室、治疗室等服务窗口的醒目位置设立公开专栏,公开本科人员情况,技术特长、设备性能、服务项目、收费标准、就诊程序。
2.在医院门诊大厅明显位置设立公开专栏、电子大屏幕、电子触摸屏、计算机查询设施公示医院各类综合信息。
3.印制便民服务卡,医院就医指南、医疗保健手册等各类宣传资料放置导医台,护理站等明显位置,指导患者就医。
4.通过单位官方网站公开。
5.建立院领导接待日制度,设立院长信箱。
(二)对内公开选择。
1.建立健全医院内部决策、人事、分配、采购等各项公开制度。
2.建立院务公开栏。
3.利用职工代表大会、院周会、年终(中)总结会、中层干部会、党政工联席会、职工座谈会等形式进行公开。
4.文件、院刊、单位局域网等。
五、院务公开的程序
院务公开分为提出、审议、公开和反馈四个程序(对患者公开的除外)。
1.提出。各职能科室根据院务公开职责分工(管理权限)规定,对本科室负责公开事项提出公开的内容和时间。
2.审核和登记。信息发布执行科室审定公开内容的真实性和时效性,并将填写《西安市中心医院院务公开信息登记表》。
3.公开。信息发布执行科室根据公开内容确定公开形式予以公开。
4.汇总及反馈。院务公开领导小组办公室定期汇总全院院务
公开内容,并对公开的内容出现疑问、提出意见或建议的作出解释或解答;对出现争议的,负责组织相关科室调解,提出解决办法,并向当事人做出反馈。
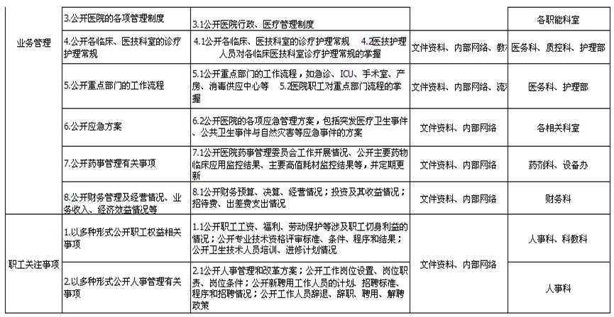
西安市中心医院院务公开责任分解表







西安市中心医院院务公开信息登记表
