您好,欢迎进入西安中心医院官方网站!
English
日文
韩文
手机版二维码
关键字:
临床科室
医技科室
重点优势学科
研究所(室)
网站首页
医院概况
医院简介
医院领导
机构设置
医院大事记
荣誉资质
医疗设备
医院环境
医院文化
联系我们
来院交通
新闻中心
医院新闻
行业新闻
医疗动态
医院公告公示
科室一览
临床科室
医技科室
重点优势学科
行政后勤科室
研究所(室)
医疗服务
就诊卡办理及使用流程
门诊就诊指南
医保政策
专家出诊表
价格服务
病历复印
专病门诊
便民措施
医学教研
教学动态
科研课题
科研成果
科研管理制度
继续教育
学术交流
健康科普
医疗规章制度
新技术新业务
对口支援
医疗质量管理
院内感染控制
分级诊疗
名中医工作室
住培专栏
GCP中心
临床试验机构
伦理委员会
专业组
医患互动
投稿投诉
在线咨询
预约挂号
领导邮箱
预约检查
满意度调查
体检项目介绍
预约体检
体检结果查询
患者来信
护理园地
护士风采
特色新闻
护理教学
护理科研
党群工作
党务活动
支部活动
廉政文化创建专栏
共青团工作
工会工作
计划生育工作
信息公开
单位信息公开(制度)
政策法规
执业信息(医院资质)
价格公示
人事管理
依申请公开
单位财政预算
防范非法集资宣传
重点专栏
建院70周年庆
创文明城市
两学一做
好书共赏活动
医疗体制改革
学习宣传十九大精神
扫黑除恶专栏
漠视群众利益问题专项整治
文件下载
文件下载
信息公开
信息公开
单位信息公开(制度)
政策法规
执业信息(医院资质)
价格公示
人事管理
依申请公开
单位财政预算
防范非法集资宣传
» 内容
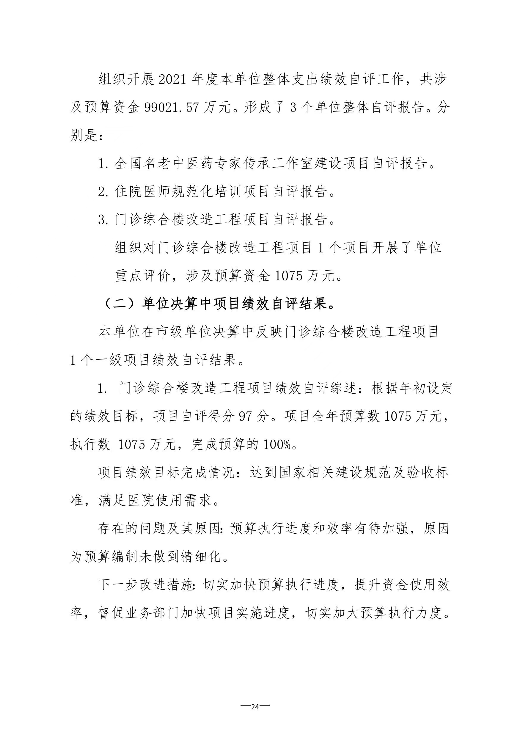
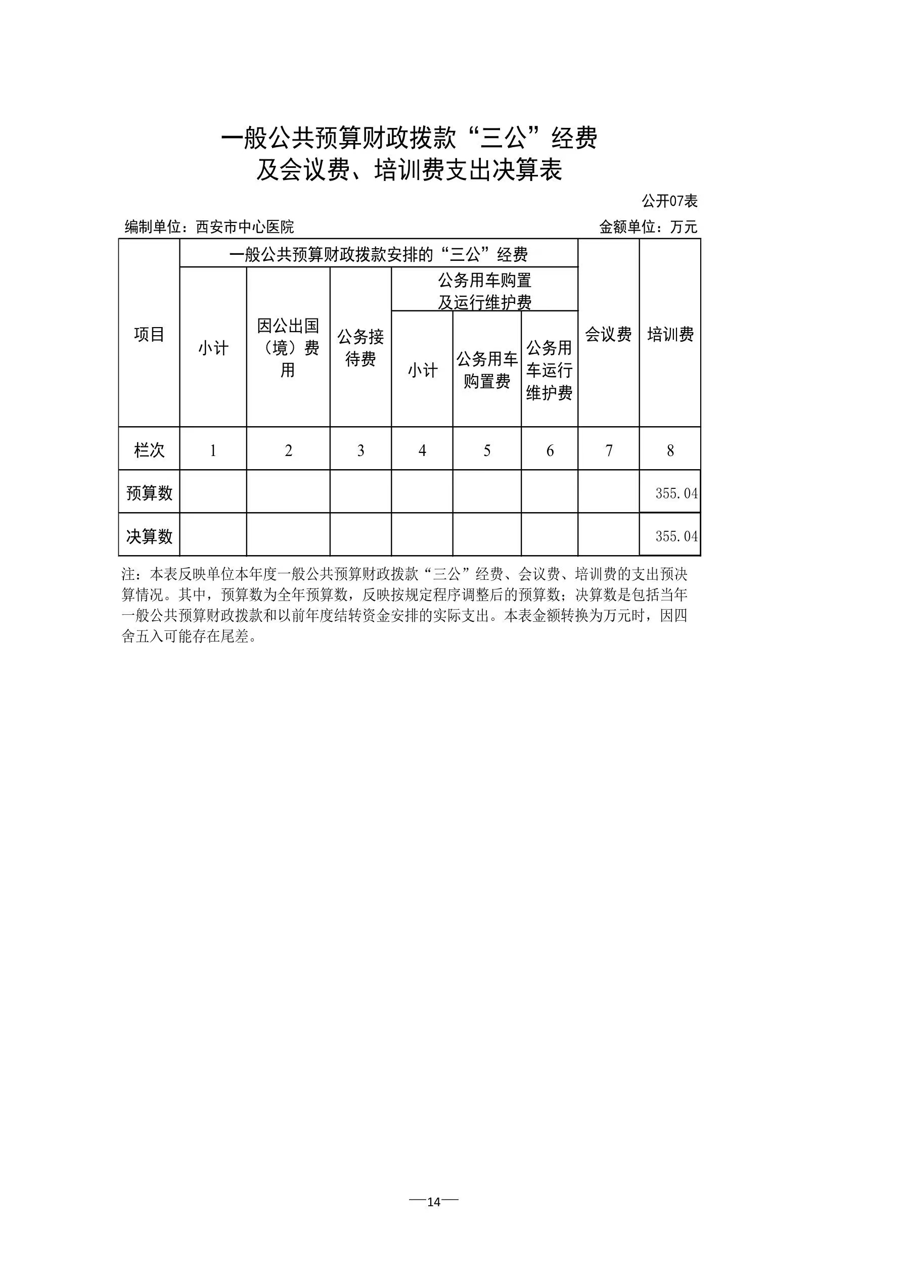
西安市中心医院2021年度单位决算
发布人:xaszxyy3 发布日期:2022-11-15
、